Die AFD-Fraktion hat der Bundesregierung eine Anfrage bezüglich der Steriochemie des ionisierbaren Lipids ALC-0315 gestellt.
Ich habe das Problem im August 2025 bereits beschrieben.
Die Fragen sind chemisch spezifisch und fachlich wirklich sehr gut gestellt. Da war im Hintergrund ein Chemiker an der Arbeit, würde ich sagen.
Die Anfrage der AFD kann auf dem Bundestagsserver heruntergeladen werden.
https://dserver.bundestag.de/btd/21/037/2103725.pdf
Nach Kenntnis der Bundesregierung wurden die eingereichten Unterlagen im Rahmen der wissenschaftlichen Bewertung der Zulassung entsprechend der geltenden Anforderungen unter anderem an die Qualität von Impfstoffen überprüft. Es wird auf die öffentlichen Bewertungsberichte und Dokumente verwiesen, die die Europäische Arzneimittel-Agentur (EMA) veröffentlicht hat*. Nach Informationen des Paul-Ehrlich-Institutes (PEI) war das Vorliegen eines Enantiomergemisches von ALC-0315 zum Zeitpunkt der Zulassung bekannt. Untersuchungen von ALC-0315 sind Bestandteil der Zulassungsunterlagen und waren somit Bestandteil des Bewertungsprozesses, darunter stereochemische Untersuchungen zu den chiralen Zentren von ALC-0315 im Rahmen der Hilfsstoffcharakterisierung. Die toxikologische und pharmakologische Untersuchung des BNT162-Impfstoffes wurde mit dem Fertigarzneimittel durchgeführt, das heißt mit dem Isomerengemisch.
Das ist nachweislich FALSCH!!!
“Die Toxizität der LNP-Formulierung oder der neuartigen Hilfsstoffe allein wurde nicht speziell untersucht.”
Man war sogar noch dreister. Man vergliche das Lipid mit einem bereits zugelassenen Produkt namens Onpattro, um dann lapidar zuzugeben, das die verwendeten Lipide NICHT EINMAL ÄHNLICH sind.
“Die Sicherheit der neuen Hilfsstoffe wurde nicht an einer zweiten Spezies geprüft. Wie vom Sponsor angegeben, werden keine weiteren Daten vorgelegt. Auf die Anfrage der TGA bezüglich der Toxizitätsbewertung der neuen Hilfsstoffe in der LNP-Formulierung verwies der Sponsor auf die Bewertung des siRNA-Produkts OnpattroTM (Patisiran) 1, 2 verwiesen, das als LNP-Formulierung in den USA, Europa und Kanada (nicht von der TGA geprüft) für die Behandlung der hereditären Transthyretin-vermittelten Amyloidose (hATTR-Amyloidose) durch intravenöse Infusion alle drei Wochen zugelassen ist. Das LNP in OnpattroTM besteht aus DLin-MC3-DMA, PEG2000-C-DMG, DSPC und Cholesterin. In den Bewertungen der FDA und der EMA wurden keine nichtklinischen Sicherheitsbedenken hinsichtlich Hilfsstoffen, Verunreinigungen oder Abbauprodukten festgestellt. Die primäre Toxizität, die sowohl bei Ratten als auch bei Affen beobachtet wurde, war eine Erhöhung der Leberenzyme mit Vakuolisierung der Hepatozyten. Daher argumentierte der Sponsor, dass ALC-0315 und ALC-0159 ein ähnliches Toxizitätsprofil wie die Lipide DLin-MC3-DMA bzw. PEG2000-C DMG aufweisen würden, da sie strukturell und funktionell ähnlich seien (siehe Abschnitt 1.4). Während die pegylierten Lipide (ALC-0159 und PEG2000-C DMG) strukturell ähnlich sind, sind die Strukturen von ALC-0315 und DLin-MC3-DMA nicht ähnlich. Da es sich bei beiden neuen Hilfsstoffen jedoch um Amino- oder Amino/PEG-Lipide handelt und die potenzielle Lebenszeitexposition voraussichtlich gering sein wird (siehe Diskussion unten), ist die Begründung des Sponsors, keine Toxizitätsstudien mit wiederholter Dosierung der neuen Hilfsstoffe an einer zweiten Tierart durchzuführen, akzeptabel.”
Schaut man in den EPAR der EMA und sucht nach “chiral”, “stereo” oder “isomer” gibt es exakt NULL Treffer. Die Chiralität wurde im Risk Management NICHT inkludiert. Auch nicht im “Rapporteur’s Rolling Review assessment report”.
ABER es war bei der EMA wirklich bekannt, und zwar im “Rapporteur Rolling Review critical assessment report”.
es ist aber kein 1:1 racemic mixture sondern eine 1:1:2 racemic mixture.
Man ging also von falschen chemischen Voraussetzungen aus. Wie kann das den Experten(TM) der EMA entgangen sein?
Es gab keine toxikologischen Untersuchungen der Einzelsubstanzen oder des leeren LNP.
Im übrigen gab es auch keine Pharmacokinetik, Pharmacodynamik… oder sonstige normalerweise notwendigen Untersuchungen.
Ist die Bundesregierung unwissend oder verbreitet sich dreist Falschinformationen?
Wenn das PEI wusste, dass ALC-0315 chiral ist, warum wurde dann nichts unternommen, spätestens als das Produkt Schwangeren empfohlen wurde?
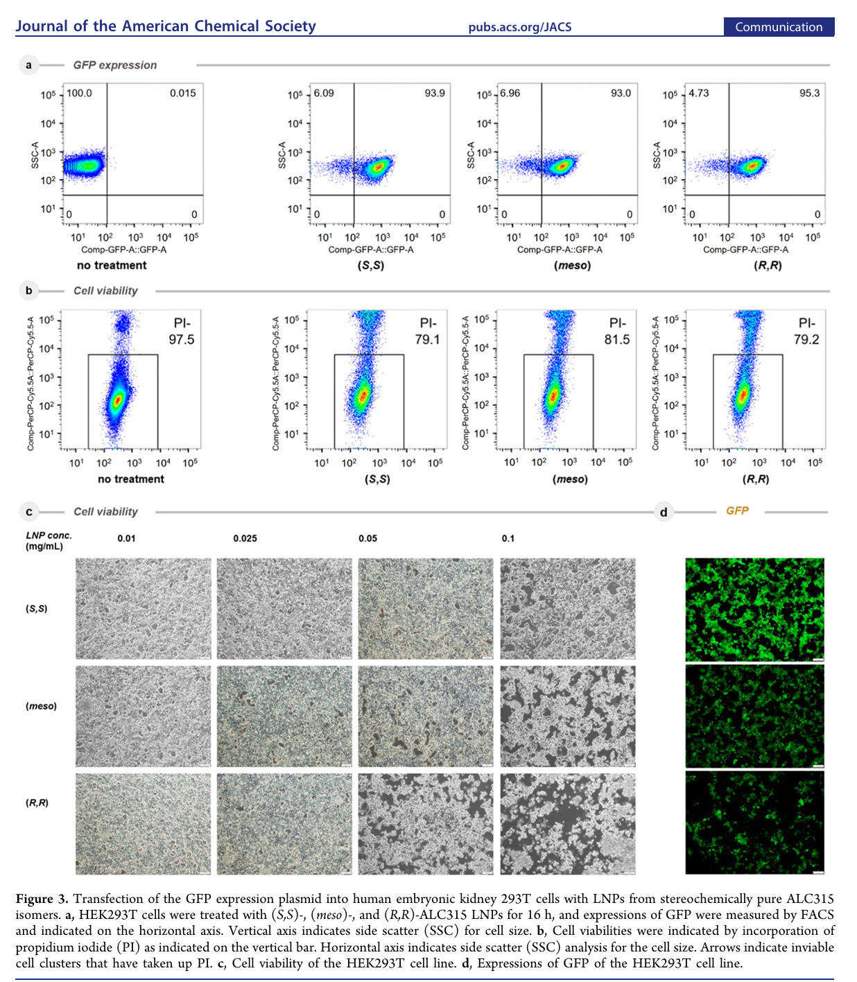
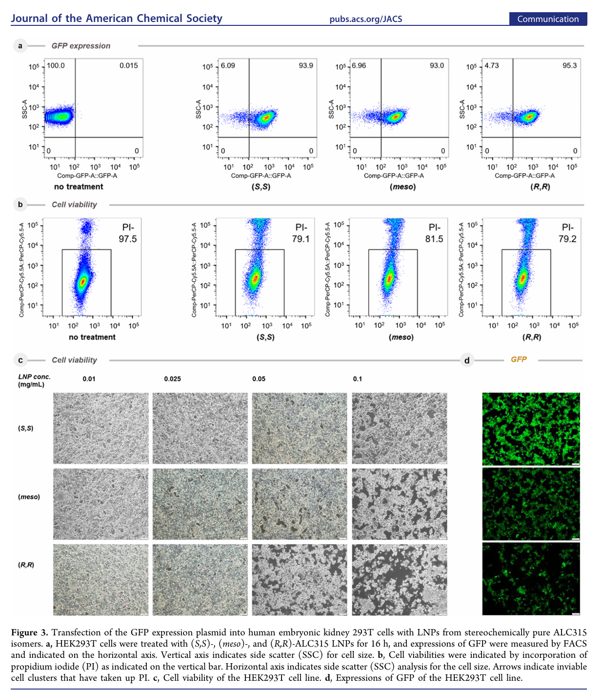
Insgesamt zeigt die in Rede stehende Studie von De et al. nach Einschätzung des PEI mögliche Effizienzunterschiede, Membraninteraktionsunterschiede und spricht von zukünftigem Optimierungspotential von Lipidnanopartikel (LNP) Formulierungen. Sie zeigt danach jedoch keine neuen Toxizitätsprofile bei klinisch relevanten Dosen. Nach Einschätzung des PEI lässt die zitierte Studie zum jetzigen Zeitpunkt keine abschließende Schlussfolgerung zu möglichen nachteiligen Konsequenzen für die Immunantwort oder die Sicherheit bei Verwendung bestimmter ALC-0315-Isomere zu.
Das ist also eine Einschätzung des PEI. Irgendjemand im PEI hat sich das Paper angesehen und man weiß darüber nun im dieser weisungsgebundenen Oberbehörde Bescheid.
Das Absterben der Zellen in Zellkultur sieht man beim PEI nur als Optimierungsproblem.
Die inhaltliche Bewertung von Hilfsstoffen unterscheidet sich im beschleunigten Zulassungsverfahren nicht von einem regulären Zulassungsverfahren und unterliegt denselben Bewertungsstandards. Es ergeben sich nach Einschätzung des PEI keine Hinweise auf neue Risiken bei zugelassener Zusammensetzung und Dosierung. Ein bedenkliches Arznei mittel im Sinne des § 5 des Arzneimittelgesetzes (AMG) liegt danach nicht vor.
Das heißt, Hilfsstoffe aller Medikamente werden nicht auf ihre Toxizität hin untersucht? Das ist nicht gerade eine vertrauensfördernde Aussage.
Daher gibt es auch das “aut idem” Kästchen auf Rezepten. Es gibt tatsächlich Menschen, die vertragen bestimmte Hilfsstoffe in Medikamenten und können auch bei Generika teils nur eine Variante eines speziellen Herstellers nehmen. Meine Mutter gehört dazu.
Die Bundesregierung verweist auf die arzneimittelrechtlichen Regelungen zur Zulassung von Arzneimitteln. Gemäß Artikel 16 der Verordnung (EG) Nr. 726/2004 hat der Inhaber der Genehmigung für das Inverkehrbringen eines Arzneimittels nach Erteilung einer Genehmigung für das Inverkehrbringen den Stand von Wissenschaft und Technik zu berücksichtigen und gegebenenfalls die notwendigen Änderungen vorzunehmen, um die Herstellung und Kontrolle des Arzneimittels gemäß den allgemein anerkannten wissenschaftlichen Methoden sicherzustellen. Nach Einschätzung des PEI gibt es derzeit keine klaren Anhaltspunkte, dass Einzelisomere grundsätzlich die bessere Alternative darstellen. Die erwähnte Publikation legt keine Daten vor, wie sich LNPs mit einem Isomerengemisch im Vergleich zu den einzelnen Isomeren verhalten würden. Im Übrigen wird auf die Antwort der Bundesregierung auf Frage 6 verwiesen.
Pfizer hat die Untersuchung EXLIZIT so gewählt, dass die Probleme nicht bemerkt werden. In ALLEN relevanten Bereichen. Das würde hier aber zu weit führen.
Wie werden die Lipide untersucht laut EMA-Leak?
Was sieht man in der HPLC
oder im Massenspektrometer?
Die vom Hersteller angegebenen Testverfahren sind maximal ungeeignet, so meine Einschätzung.
Die Bundesregierung hat keinen Zugriff auf EMA Daten oder hat sie Zugriff, darf aber relevante Daten nicht auf Anfrage herausgeben?
Wenn die Bundesregierung keinen direkten Zugriff haben sollte, wie kann sie dann sagen, was die EMA angeblich gemacht hat?
Das PEI prüft die Veröffentlichung einer wissenschaftlichen Stellungnahme zu identifizierten Limitationen der Publikation von De et al..
Da bin ich aber gespannt. Wie viele Jahre das PEI wohl brauchen wird das zu prüfen?
Wenn eine Substanz schon in Zellkultur schlecht für die Zellen ist, heißt das noch lange nicht, dass es Zellen in einem lebenden Organismus tötet?
Was ist dann noch der Sinn von Zellkulturversuchen oder Lab-on-a-Chip?
Die Antwort des PEI führt die komplette präklinische Forschung ad absurdum. Damit kann man sich die Präklinik direkt sparen, weil sie keine Rückschlüsse auf Toxizität zulässt. Während Tierversuche auch nicht aussagekräftig sind (Apes lie, mice deceive). Also immer direkt in den Menschen damit?
Hätte das PEI überhaupt ein Signal detektieren können?
Sind die Bundesregierung und das PEI naiv, dumm oder einfach nur dreist? Wissen die nicht, welche Originalunterlagen uns mittlerweile zur Verfügung stehen?
*FOI 2389 document 6 https://www.tga.gov.au/sites/default/files/foi-2389-06.pdf
De, C. K., Tsuda, M., Zhu, C., Dehn, S., Hinrichs, H., Tsuji, N., Jin, H., Arase, H., Tanaka, S., & List, B. (2025). The overlooked stereoisomers of the ionizable lipid ALC315. Journal of the American Chemical Society. https://doi.org/10.1021/jacs.5c08345 https://pubs.acs.org/doi/10.1021/jacs.5c08345
De, C. K., Tsuda, M., Zhu, C., Dehn, S., Hinrichs, H., Tsuji, N., Jin, H., Arase, H., Tanaka, S., & List, B. (2025). The overlooked stereoisomers of the ionizable lipid ALC315. Journal of the American Chemical Society. https://doi.org/10.1021/jacs.5c08345 https://pubs.acs.org/doi/10.1021/jacs.5c08345
Achtung: Lädt das komplette Leak Paket als Zip-Datei herunter https://t.co/fFsopN1R00
Birdsall RE, Han D, DeLaney K, Kowalczyk A, Cojocaru R, Lauber M, Huray JL. Monitoring stability indicating impurities and aldehyde content in lipid nanoparticle raw material and formulated drugs. J Chromatogr B Analyt Technol Biomed Life Sci. 2024 Feb 15;1234:124005. doi: 10.1016/j.jchromb.2024.124005. Epub 2024 Jan 18. PMID: 38246008. https://pubmed.ncbi.nlm.nih.gov/38246008/
Structural characterization of the cationic lipid nanoparticle component, ALC-0315, and its impurities using electronactivated dissociation (EAD)-based MS/MS fragmentation. (n.d.). https://sciex.com/tech-notes/biopharma/structural-characterization-of-the-cationic-lipid-nanoparticle-c



















